【前置調解】
是指債權人債務人兩造雙方直接在法院調解室面談協商,現場會有調解官主持再由債權人開立還款協議書,與「前置協商」大致相同,銀行債務都可以整合且最長期限都是180期,但商談過程多在電話中進行,也因此工作不易電話聯絡的債務人申請前置調解應較為合適,若調解不成立可現場向調解官請求同意直接移送聲請更生或清算,省去撰寫聲請狀的麻煩。
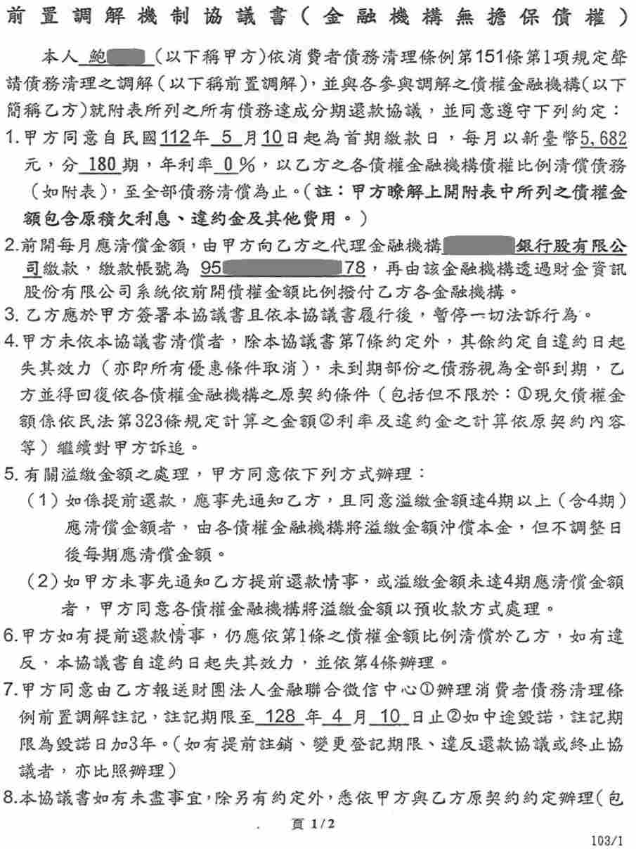
【案例簡述】
高雄鮑先生現為業務但因近幾年疫情影響,家中開銷長期不堪負荷積欠高額債務,其後鮑先生透過本會的協助進行「法院前置調解」,經法院調解後取得180期0%利率月繳5682元的清償方案成功解決債務問題,恭喜鮑先生!!!



很多人因為申辦貸款碰到還款困難,我們提供免費諮詢服務,倘若您因卡債而被強制執行,並遭到扣薪以及帳戶、土地、房子等財產受到影響,需向銀行或法院進行債務整合、協商、調解、更生、清算等,歡迎來電或留言,我們將有專人為您服務。
台灣金融財富重建協會提醒國人應:【謹慎理財投資、避免過度消費、樂觀面對人生、善擬償債計畫】
您可能有興趣的其他更多成功案例:
屏東地院債務更生成功核准,總債務約294萬,僅償還約32萬
凱基商業銀行債務前置調解,橋頭地院核准減免利息至0%,分180期月繳4303元
花旗銀行債務協商機制前置協商核准60期利息減免至0%月繳2953元
法院前置調解條件,銀行債務調解流程,前置調解免費諮詢PTT,銀行強制執行扣薪,消費者債務清理條例,前置調解成功案例
