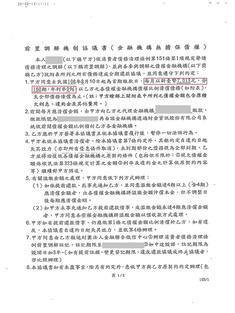
【前置協商】
可將所有銀行債務全數整合統一繳款的程序,並可請求債權銀行拉長還款期數(最長180期)以及降低還款利率,完成前置協商可避免或停止強制扣薪、凍結帳戶、拍賣財產的進行,申請此程序不需要找保證人做擔保。
《 適用對象 》
一、目前原信用貸款或信用卡消費帳單已開始遲繳、長期繳款最低應繳或即將繳不出來者。
二、已長期未繳款,債務均被列為呆帳者。
三、目前已經被債權銀行強制扣薪者。
四、有設定抵押品的借款已被拍賣後,還有剩餘拍賣不足額款項尚未清償完畢者。
五、收入扣掉生活上的必要支出後,應繳款方面已經嚴重失衡者。
【案例簡述】
消費者債務清理條例提供有卡債民眾能夠順利理債的方式,避免卡債族長年被強制扣薪、以債養債等情況持續惡化,及早辦理債務前置協商設立停損點避免循環息的擴張是主要關鍵。


很多人因為申辦貸款碰到還款困難,我們提供免費諮詢服務,倘若您因卡債而被強制執行,並遭到扣薪以及帳戶、土地、房子等財產受到影響,需向銀行或法院進行債務整合、協商、調解、更生、清算等,歡迎來電或留言,我們將有專人為您服務。
台灣金融財富重建協會提醒國人應:【謹慎理財投資、避免過度消費、樂觀面對人生、善擬償債計畫】
您可能有興趣的其他更多成功案例:
士林地院債務更生成功核准,總債務約316萬,僅償還約39萬
新北地院債務更生成功核准,總債務約1073萬,僅償還約33萬
台南地院債務更生成功核准,總債務約502萬,僅償還約24萬
債務前置協商條件,前置協商免費諮詢PTT,銀行強制執行扣薪,消費者債務清理條例,卡債整合協商流程,債務協商程序,信用卡負債打折,前置協商成功案例
